太阳3娱乐
政策图解:《江门市人力资源和社会保障局关于做好江门市就业创业补贴申办工作的通知》
太阳3娱乐
江门市人力资源和社会保障局
无障碍
长者助手
我的收藏
收藏
政府信息公开
规章库
高级搜索
搜索位置
标题
全文
排序方式
按时间
按相关度
搜索位置
标题
全文
文件状态
不限
现行有效
已失效
高级搜索
收起
搜索以下关键词
搜索位置
标题
全文
排序方式
按时间
按相关度
文件状态
不限
现行有效
已失效
搜索
江门市人力资源和社会保障局政府信息公开
规章
下载文字版
下载图片版
索引号:
11440700699781540H/2025-00280
分类:
发布机构:
江门市人力资源和社会保障局
成文日期:
2025-12-02
名称:
政策图解:《江门市人力资源和社会保障局关于做好江门市就业创业补贴申办工作的通知》
文号:
发布日期:
2025-12-02
主题词:
【打印】
【字体:
大
中
小
】
分享到
:
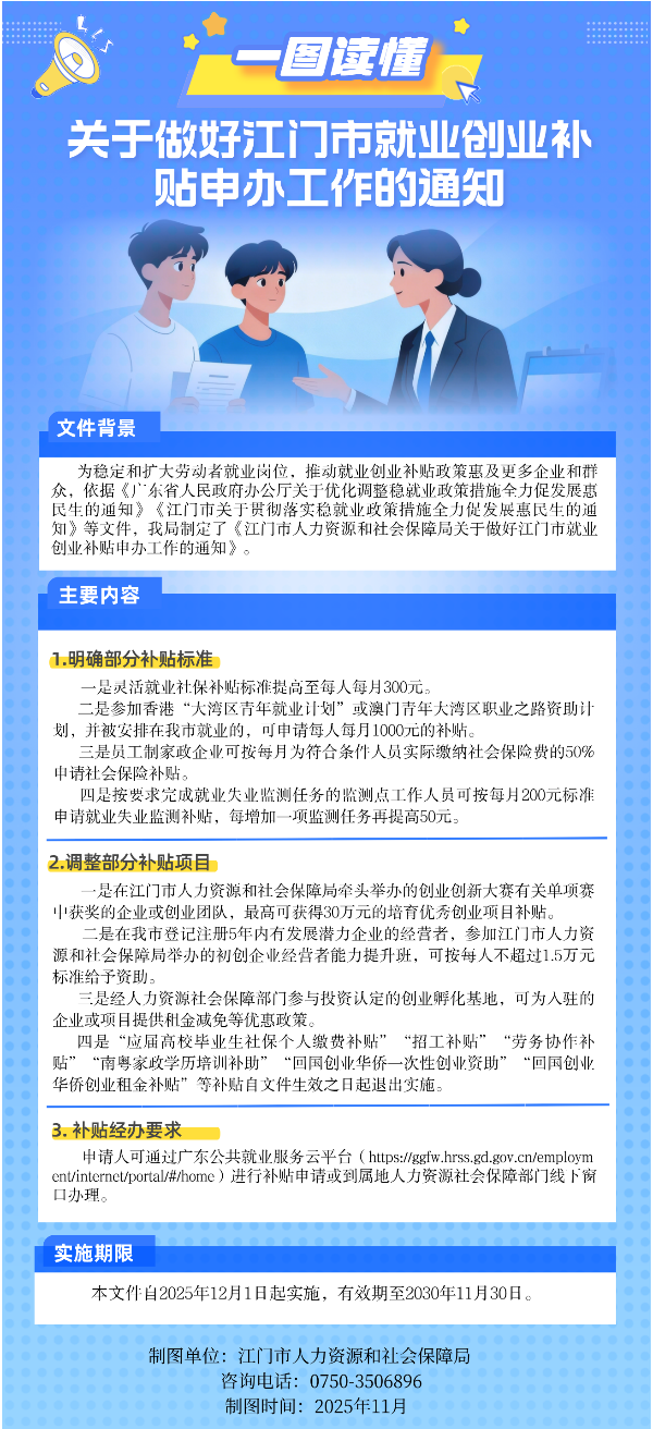
政策图解:《江门市人力资源和社会保障局关于做好江门市就业创业补贴申办工作的通知》
发布日期:2025-12-02 浏览次数:
-
政策原文:
江门市人力资源和社会保障局关于做好江门市就业创业补贴申办工作的通知
解读文本:
《江门市人力资源和社会保障局关于做好江门市就业创业补贴申办工作的通知》
{*主站.标题#1001}
{*主站.标题#1001}
{*主站.标题#1001}
{*主站.标题#1001}
{*主站.标题#1001}
足彩app可靠
ku体育软件下载
YSB体育押注官网注册
乐动体育官方网站手机入口
bc体育官方下载
ballbet贝搏体育
ag体育厅下载
365官网足球苹果
世界杯下注网站平台主页
>网站地图-sitemap