太阳3娱乐
“文明绿色祭祀,保护森林安全”倡议书_通知公告_江门市自然资源局
江门市政府门户网站
繁体
政务微博
政务微信
网站支持IPv6
江门市自然资源局
网站首页
政务动态
领导信息
机构设置
人事工作
工作动态
通知公告
政务公开
党建工作
财政预决算
太阳3娱乐
政府信息公开工作年度报告
政府信息依申请公开
重点领域信息公开
太阳3娱乐
数据开放
业务公开
土地管理
矿政管理
测绘管理
规划公开
海洋管理
林业管理
政民互动
太阳3娱乐
专题专栏
行政执法
不动产专栏
扫黑除恶专栏
国家森林城市建设
平安林区
通知公告
当前位置:
首页
>
部门频道
>
江门市自然资源局
>
政务动态
>
通知公告
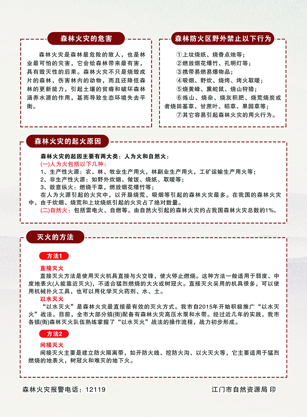
“文明绿色祭祀,保护森林安全”倡议书
发布时间:2021-03-23 14:50:29
来源:本网
字体【
大
中
小
】
分享到:
附件下载:
扫一扫在手机打开当前页
【TOP】
【
打印页面
】【
关闭页面
】
体育盘口网站官网
皇冠体育手机版网址登录
AG体育app靠谱下载
贝博app足彩
新沙巴体育手机app下载
918博天堂体育
欧博体育app官网入口
威廉希尔体育注册网页
欧博体育首页最新
>网站地图-sitemap