太阳3娱乐
江门市中心血站章程_通知公告_江门市卫生健康局
江门市政府门户网站
繁体
政务微信
网站支持IPV6
江门市卫生健康局
网站首页
政务公开
机构职能
领导介绍
工作动态
通知公告
上级要闻
行政执法
政策文件
政策解读
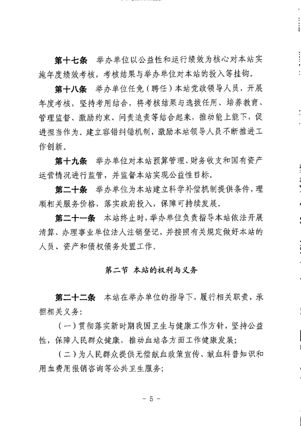
信息数据
财政预决算
重点领域信息公开
公共企事业单位信息公开
太阳3娱乐
公众互动
党群工作
党群建设
专题专栏
健康江门
疫情通报
疫情防控实时政策措施
防控知识
通知公告
当前位置:
首页
>
部门频道
>
江门市卫生健康局
>
政务公开
>
通知公告
江门市中心血站章程
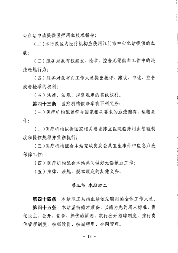
发布时间:2024-09-26 15:53:46
来源:江门市中心血站
字体【
大
中
小
】
分享到:
附件下载:
扫一扫在手机打开当前页
【TOP】
【
打印页面
】【
关闭页面
】
168体育外围推荐
im体育官网app首页官方
体育押注软件下载
bt365体育正规网址
全球十大体育公司官方官网
宝博体育官方手机网址
足彩外围网站官网首页
手机买足球首页
宝博体育登录网址
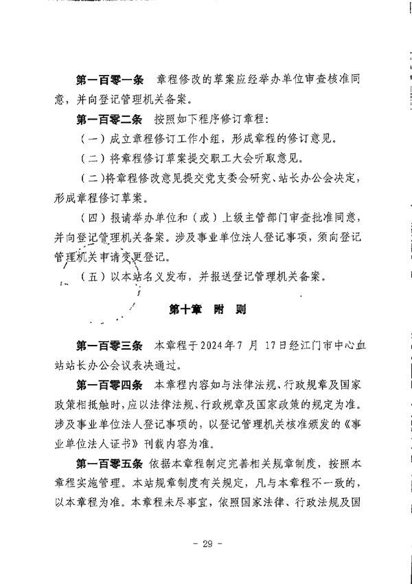
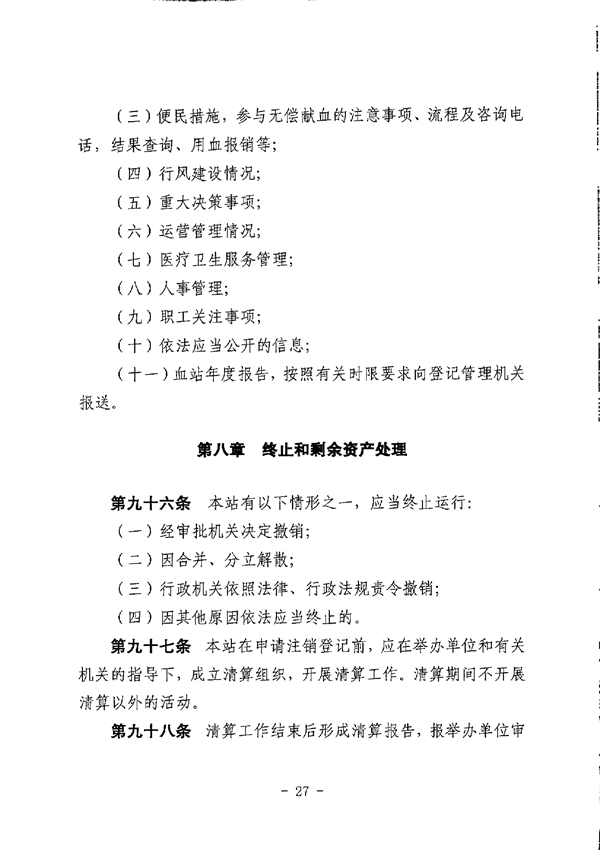
>网站地图-sitemap