太阳3娱乐
江门市卫生和计划生育局(含市直医疗卫生计生单位)2015年度部门决算公开_财政预决算_江门市卫生健康局
江门市政府门户网站
繁体
政务微信
网站支持IPV6
江门市卫生健康局
网站首页
政务公开
机构职能
领导介绍
工作动态
通知公告
上级要闻
行政执法
政策文件
政策解读
信息数据
财政预决算
重点领域信息公开
公共企事业单位信息公开
太阳3娱乐
公众互动
党群工作
党群建设
专题专栏
健康江门
疫情通报
疫情防控实时政策措施
防控知识
财政预决算
当前位置:
首页
>
部门频道
>
江门市卫生健康局
>
政务公开
>
财政预决算
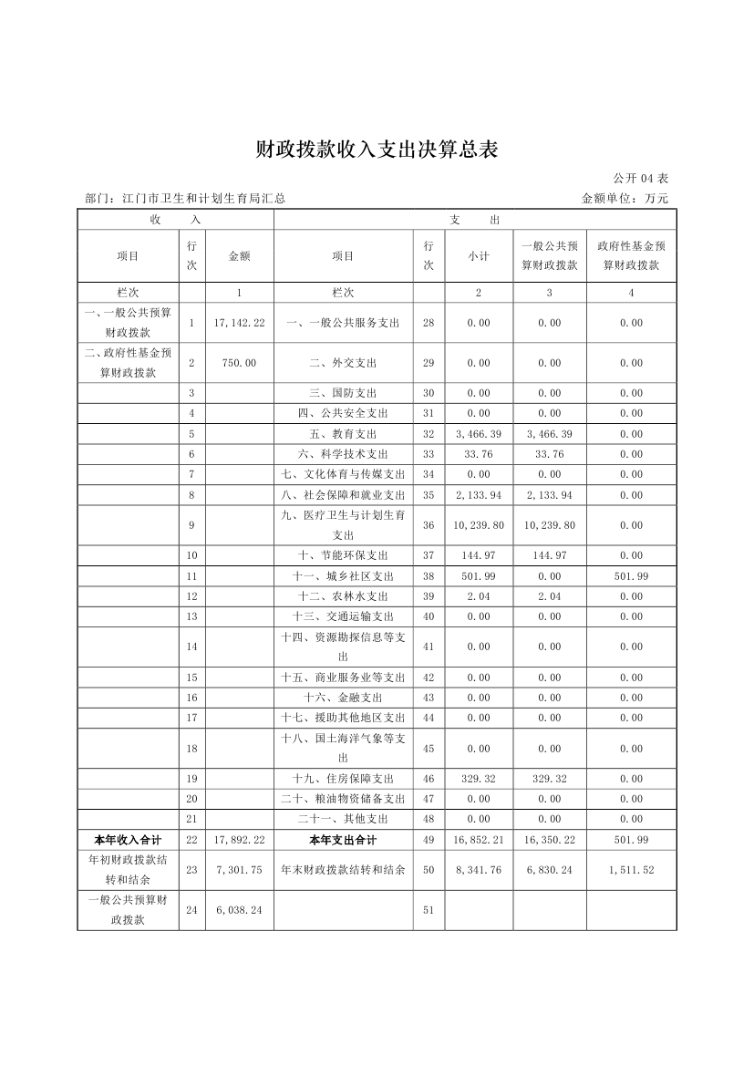
江门市卫生和计划生育局(含市直医疗卫生计生单位)2015年度部门决算公开
发布时间:2016-09-01 18:15:00
来源:本站
字体【
大
中
小
】
分享到:
附件下载:
扫一扫在手机打开当前页
【TOP】
【
打印页面
】【
关闭页面
】
三亿体育app官方
外围买足彩歡迎您
华体会体育app靠谱
bet36体育投注平台登陆
皇冠足彩app最新版
火博体育官方网站ios版下载
沙巴体育博彩官方官网
OB体育官方下载
贝博足彩手机app下载
>网站地图-sitemap