太阳3娱乐
通知公告_江门市司法局
太阳3娱乐
江门市政府门户网站
繁体
政务微博
政务微信
网站支持IPv6
江门市司法局
网站首页
政务公开
机构概况
工作动态
通知公告
财政预决算
政策文件
政策解读
法治文化
法治公益广告作品库
学法超市
以案释法案例库
法治视频库
政民互动
太阳3娱乐
专题专栏
法治建设
典型案例
行政复议文书公开
通知公告
当前位置:
首页
>
部门频道
>
江门市司法局
>
政务公开
>
通知公告
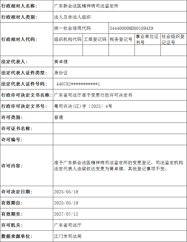
粤司许决(江)字〔2025〕4号
发布时间:2025-05-23 15:46:35
来源:本网
字体【
大
中
小
】
分享到:
附件下载:
扫一扫在手机打开当前页
【TOP】
【
打印页面
】【
关闭页面
】
{*主站.标题#1001}
{*主站.标题#1001}
{*主站.标题#1001}
{*主站.标题#1001}
{*主站.标题#1001}
足球博彩最新版下载
365体育比分app最新版
爱博love体育
beat体育网址
靠谱的体育官方
大发体育彩票正版
欧冠下注体育平台网站
APP买足彩正版
世界杯球盘app官方
>网站地图-sitemap