太阳3娱乐
2015年农作物病虫情报第十五期(当前晚稻病虫发生动态)_工作简报_江门市农业农村局
江门市政府门户网站
繁体
政务微博
政务微信
网站支持IPv6
江门市农业农村局
网站首页
政务公开
机构职能
领导信息
通知公告
政策法规
财政预决算
人事信息
工作简报
党务公开
重点领域信息公开
项目申报
项目公开
江门农业专题片
普法宣传教育
资讯动态
新闻头条
五邑农情
国内农业动态
政声传递
专题专栏
持续巩固国家农产品质量安全市创建成果
渔业渔政
太阳3娱乐
政民互动
工作简报
当前位置:
首页
>
部门频道
>
江门市农业农村局
>
政务公开
>
工作简报
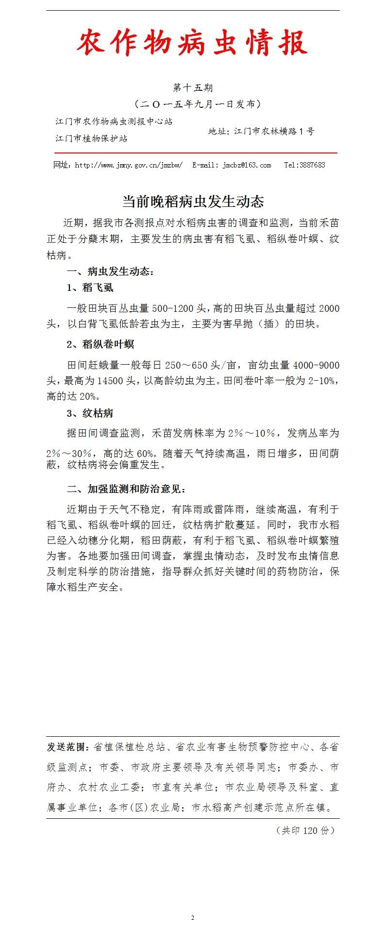
2015年农作物病虫情报第十五期(当前晚稻病虫发生动态)
发布时间:2015-09-01 16:04:00
来源:江门市农作物病虫测报中心站
字体【
大
中
小
】
分享到:
相关稿件:
附件下载:
扫一扫在手机打开当前页
【TOP】
【
打印页面
】【
关闭页面
】
立博体育app地址
澳门体育赌博注册即送
八方体育官方网站首頁
ag真人体育网站登录
hg皇冠老牌体育手机
伟德体育官方网站官方网站官网
35体育最新版
kb体育入口
体育买球网站手机下载
>网站地图-sitemap