太阳3娱乐
农作物病虫情报第二十三期(1月份蔬菜病虫发生趋势及防治意见)_工作简报_江门市农业农村局
江门市政府门户网站
繁体
政务微博
政务微信
网站支持IPv6
江门市农业农村局
网站首页
政务公开
机构职能
领导信息
通知公告
政策法规
财政预决算
人事信息
工作简报
党务公开
重点领域信息公开
项目申报
项目公开
江门农业专题片
普法宣传教育
资讯动态
新闻头条
五邑农情
国内农业动态
政声传递
专题专栏
持续巩固国家农产品质量安全市创建成果
渔业渔政
太阳3娱乐
政民互动
工作简报
当前位置:
首页
>
部门频道
>
江门市农业农村局
>
政务公开
>
工作简报
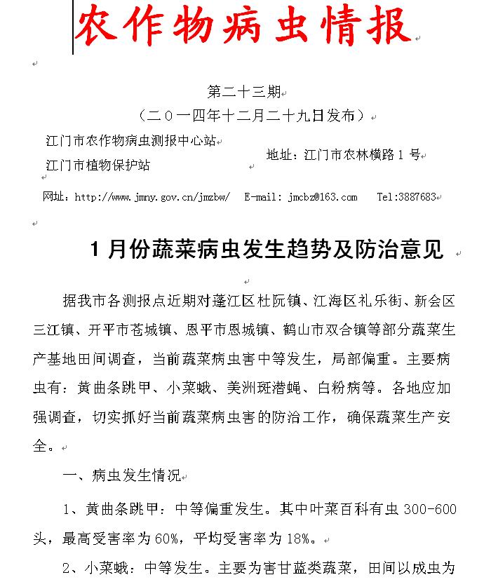
农作物病虫情报第二十三期(1月份蔬菜病虫发生趋势及防治意见)
发布时间:2014-12-30 14:44:00
来源:江门市植物保护站
字体【
大
中
小
】
分享到:
相关稿件:
附件下载:
扫一扫在手机打开当前页
【TOP】
【
打印页面
】【
关闭页面
】
足球买球推荐官方首页
世界杯赌场盘网站官网
沙巴体育娱乐平台网址
世界杯下注网站亚洲官网
立博体育网新版
天博下载体育移动
十大hg体育首页注册
tg反波胆足球平台官方登录
hg体育充值ios版
>网站地图-sitemap