太阳3娱乐
江门市2020年农作物病虫情报(第七期)_工作简报_江门市农业农村局
江门市政府门户网站
繁体
政务微博
政务微信
网站支持IPv6
江门市农业农村局
网站首页
政务公开
机构职能
领导信息
通知公告
政策法规
财政预决算
人事信息
工作简报
党务公开
重点领域信息公开
项目申报
项目公开
江门农业专题片
普法宣传教育
资讯动态
新闻头条
五邑农情
国内农业动态
政声传递
专题专栏
持续巩固国家农产品质量安全市创建成果
渔业渔政
太阳3娱乐
政民互动
工作简报
当前位置:
首页
>
部门频道
>
江门市农业农村局
>
政务公开
>
工作简报
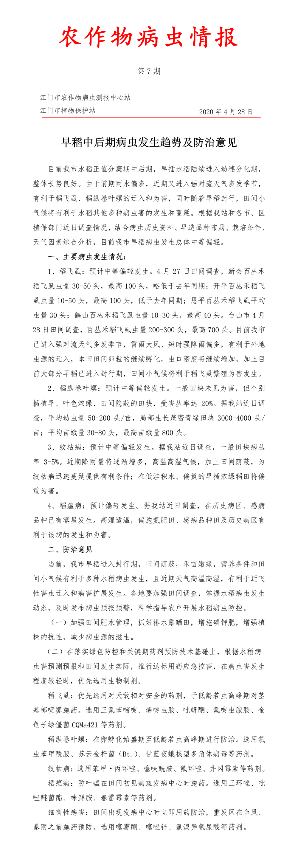
江门市2020年农作物病虫情报(第七期)
发布时间:2020-04-29 17:11:05
来源:本网
字体【
大
中
小
】
分享到:
相关稿件:
附件下载:
扫一扫在手机打开当前页
【TOP】
【
打印页面
】【
关闭页面
】
澳门体育赌博安卓版
银河线上体育软件下载
HG体育老品牌网站
买正规足球比赛的app地址
外围买足球网站注册
体育娱乐客户端APP
IM体育官方官方网址
体育博彩网排名官网注册
网页hg体育最新版
>网站地图-sitemap