根据教育部统一安排,2025年上半年全国中小学教师资格考试面试将于2025年5月17日至18日进行。现将广东省2025年上半年中小学教师资格考试面试有关事项通告如下:
一、报名对象
(一)广东省户籍人员。
(二)持有广东省居住证并在有效期内的外省(区、市)户籍人员。
(三)广东省内普通高等学校在读研究生、三年级及以上的本科学生、毕业学年的专科学生、幼儿师范学校毕业学年学生(以当次考试时间计算)。
(四)持港澳台居民居住证,或港澳居民来往内地通行证,或五年有效期台湾居民来往大陆通行证的港澳台居民。
满足以上条件中至少一条,且已参加笔试,各科成绩合格且在有效期内,或按规定笔试科目可免考,方可报名参加与笔试科目相一致的面试。
提示:申请认定教师资格的人员,须未达到国家法定退休年龄。
二、报名条件
(一)具有中华人民共和国国籍,身体健康。
(二)遵守宪法和法律,热爱教育事业,具有良好的思想品德。
(三)符合《中华人民共和国教师法》规定的学历要求:
1.报考幼儿园教师资格面试,应当具备幼儿师范学校毕业及其以上学历。
2.报考小学教师资格面试,应当具备中等师范学校毕业及其以上学历。
3.报考初级中学教师资格面试,应当具备高等师范专科学校或者其他大学专科毕业及其以上学历。
4.报考高级中学教师资格面试和中等专业学校、技工学校、职业高级中学文化课、专业课教师资格面试,应当具备高等师范院校本科或者其他大学本科毕业及其以上学历。
5.报考中等职业学校实习指导教师资格(包括中等专业学校、技工学校、职业高级中学实习指导教师资格)面试,应当具备中等职业学校毕业及其以上学历。
(四)港澳台居民参加全国中小学教师资格考试面试的报名条件,按照《教育部办公厅 中共中央台湾工作办公室秘书局 国务院港澳事务办公室秘书行政司关于港澳台居民在内地(大陆)申请中小学教师资格有关问题的通知》(教师厅〔2019〕1号)规定执行。
(五)免考条件按照《教育部关于印发〈教育类研究生和公费师范生免试认定中小学教师资格改革实施方案〉的通知》(教师函〔2020〕5号)和《教育部关于推进师范生免试认定中小学教师资格改革的通知》(教师函〔2022〕1号)规定执行。
(六)被撤销教师资格的,5年内不得报名参加考试;受到剥夺政治权利或者因故意犯罪受到有期徒刑以上刑事处罚的,不得报名参加考试。曾参加教师资格考试有作弊行为的,按照《教师资格条例》《国家教育考试违规处理办法》(教育部第33号令)《中华人民共和国刑法修正案(九)》《最高人民法院 最高人民检察院关于办理组织考试作弊等刑事案件适用法律若干问题的解释》(法释〔2019〕13号)等相关规定执行。
三、面试内容及科目
(一)面试内容
面试依据教育部印发的《中小学和幼儿园教师资格考试标准(试行)》和《考试大纲(试行)》(面试部分)进行,包括备课(或活动设计)、试讲(或演示)、答辩(或陈述)等环节。面试主要考核职业道德、心理素质、仪表仪态、言语表达、思维品质等教学基本素养和教学设计、教学实施、教学评价等教学基本技能。考生可登录“中国教育考试网”(https://ntce.neea.edu.cn)查阅各科目考试大纲。中等职业学校专业课教师和实习指导教师的教师资格面试按《广东省中等职业学校专业课教师和实习指导教师资格考试面试大纲》(粤教继函〔2016〕37号)规定进行。
(二)面试科目
申请面试学科(学段)应与笔试学科(学段)一致。
幼儿园教师资格面试不分科,其它面试科目详见《中小学教师资格考试(面试)科目代码列表》(附件1),中等职业学校文化课教师面试科目与高级中学教师面试科目相同。根据教育部要求,自2024年下半年起,中等职业学校专业课教师和实习指导教师面试科目按照《职业教育专业目录(2021年)》(附件2)实施。
四、报名流程
(一)考生个人信息核对
为避免考生因个人信息更改,导致面试报名受影响,考生在面试报名前,应登录“中国教育考试网”核对个人信息。如个人信息发生变更,考生须携身份证、网上打印的笔试成绩单、公安部门开具的个人信息变更证明(户口本或带有公章的其他纸质证明)、本人签名的书面变更申请(格式不限,须注明个人信息、联系方式及需要变更信息的准考证号码),提交至教师资格考试笔试报考机构办理更正手续。提交申请时间为4月10至16日(仅工作日受理),逾期不予受理。考生可于4月21日起自行登录“中国教育考试网”查看变更结果,考试机构不另行通知。
(二)网上报名
报名时间:4月21日10:00至24日16:00。
符合面试报考条件的考生在报名时间内,登录“中国教育考试网”,按照栏目指引进行网上报名,准确填写面试类别、面试科目和面试考区等信息。考生须保证本人具有报名资格且报名信息真实有效,不符合报名条件或信息填写错误而参加中小学教师资格考试者,后果自负。报名时间截止后,报名系统将自动关闭,不再受理考生报名。面试报名流程及注意事项见附件3、4。
(三)网上缴费
网上缴费截止时间:4月26日24:00。
报名信息通过审核后,考生应在规定的时间内完成网上缴费,逾期视为自动放弃本次报名,不再安排补缴。
根据教育部考试院(原考试中心)《关于中小学教师资格考试考务费标准的公告》(教试中心函〔2015〕147号)和《广东省发展改革委 广东省财政厅关于继续执行我省职业资格考试收费标准的通知》(粤发改价格函〔2024〕1073号)的规定,面试费按每考生280元/人·次的标准收取。面试费一旦缴纳后不予退费,请考生注意。
(四)准考证打印
完成报名的考生,于5月12日10:00开始,可登录“中国教育考试网”打印准考证。考生应按准考证上注明的时间、考点和场次参加面试,请考生仔细阅读准考证上的考生须知,并遵照执行。
五、考试违规处理
中小学教师资格考试属于《中华人民共和国刑法修正案》中“法律规定的国家考试”范畴,考生在考试过程中,违规作弊或提供虚假证明材料的,将按照《国家教育考试违规处理办法》等规定进行处理。有作弊情形的,将依据《教师资格条例》的相关规定,3年内禁止参加教师资格考试。如情节严重、触犯刑法,将报送公安部门,依法处理。
六、其他事项
已取得中小学教师资格考试合格证明且在有效期内的考生,可在每年春季或秋季,向户籍所在地、居住地(须办理当地居住证且在有效期内)、就读学校所在地(仅限应届毕业生和在读研究生,含港澳台学生)教育行政部门申请认定相应的教师资格。港澳台居民向居住地教师资格考试所在地教育行政部门申请认定相应的教师资格。教师资格认定的具体时间、流程、需提交的材料等事宜,请向拟申请认定教师资格所在地的认定机构咨询。广东省每年中小学教师资格认定信息敬请关注“中国教师资格网”(https://www.jszg.edu.cn), 广东省教育厅网站(http://edu.gd.gov.cn)和广东省教育厅官方微信(广东教育)。
附件:1.中小学教师资格考试(面试)科目代码列表
2.中等职业教育专业目录(2021年)
3.广东省中小学教师资格考试面试网上报名流程
4.广东省中小学教师资格考试面试考生网上报名注意事项
5.广东省中小学教师资格考试面试联系方式
广东省教育厅
2025年4月
附件1
中小学教师资格考试(面试)科目代码列表
序号 | 科目名称 | 科目代码 |
(一) | 幼儿园 |
|
1 | 幼儿园 | 141 |
(二) | 小学 |
|
1 | 小学语文 | 241 |
2 | 小学英语 | 242 |
3 | 小学道德与法治 | 243 |
4 | 小学数学 | 244 |
5 | 小学科学 | 245 |
6 | 小学音乐 | 246 |
7 | 小学体育 | 247 |
8 | 小学美术 | 248 |
9 * | 小学信息技术 | 249 |
10 * | 小学心理健康教育 | 250 |
11 * | 小学全科 | 251 |
12 * | 小学特殊教育 | 252 |
(三) | 初中 |
|
1 | 语文(初级中学) | 343 |
2 | 数学(初级中学) | 344 |
3 | 英语(初级中学) | 345 |
4 * | 日语(初级中学) | 345A |
5 * | 俄语(初级中学) | 345B |
6 | 物理(初级中学) | 346 |
7 | 化学(初级中学) | 347 |
8 | 生物(初级中学) | 348 |
9 | 道德与法治(初级中学) | 349 |
10 | 历史(初级中学) | 350 |
11 | 地理(初级中学) | 351 |
12 | 音乐(初级中学) | 352 |
13 | 体育与健康(初级中学) | 353 |
14 | 美术(初级中学) | 354 |
15 | 信息技术(初级中学) | 355 |
16 | 历史与社会(初级中学) | 356 |
17 | 科学(初级中学) | 357 |
18 * | 心理健康教育(初级中学) | 359 |
19 * | 特殊教育(初级中学) | 360 |
(四) | 高中 |
|
1 | 语文(高级中学) | 443 |
2 | 数学(高级中学) | 444 |
3 | 英语(高级中学) | 445 |
4 * | 日语(高级中学) | 445A |
5 * | 俄语(高级中学) | 445B |
6 | 物理(高级中学) | 446 |
7 | 化学(高级中学) | 447 |
8 | 生物(高级中学) | 448 |
9 | 思想政治(高级中学) | 449 |
10 | 历史(高级中学) | 450 |
11 | 地理(高级中学) | 451 |
12 | 音乐(高级中学) | 452 |
13 | 体育与健康(高级中学) | 453 |
14 | 美术(高级中学) | 454 |
15 | 信息技术(高级中学) | 455 |
16 | 通用技术(高级中学) | 458 |
17 * | 心理健康教育(高级中学) | 459 |
18 * | 特殊教育(高级中学) | 460 |
附件2
中等职业教育专业目录(2021年)
序号 | 专业代码 | 专业名称 |
61农林牧渔大类 |
6101农业类 |
1 | 610101 | 种子生产技术 |
2 | 610102 | 作物生产技术 |
3 | 610103 | 循环农业与再生资源利用 |
4 | 610104 | 家庭农场生产经营 |
5 | 610105 | 园艺技术 |
6 | 610106 | 植物保护 |
7 | 610107 | 茶叶生产与加工 |
8 | 610108 | 中草药栽培 |
9 | 610109 | 烟草栽培与加工 |
10 | 610110 | 饲草栽培与加工 |
11 | 610111 | 农村电气技术 |
12 | 610112 | 设施农业生产技术 |
13 | 610113 | 农机设备应用与维修 |
14 | 610114 | 农产品加工与质量检测 |
15 | 610115 | 农产品贮藏与加工 |
16 | 610116 | 农产品营销与储运 |
17 | 610117 | 棉花加工与检验 |
18 | 610118 | 休闲农业生产与经营 |
19 | 610119 | 农资营销与服务 |
6102林业类 |
20 | 610201 | 林业生产技术 |
21 | 610202 | 园林技术 |
22 | 610203 | 园林绿化 |
23 | 610204 | 森林资源保护与管理 |
24 | 610205 | 木业产品加工技术 |
25 | 610206 | 草原保护与修复技术 |
6103畜牧业类 |
26 | 610301 | 畜禽生产技术 |
27 | 610302 | 特种动物养殖 |
28 | 610303 | 宠物养护与经营 |
29 | 610304 | 蚕桑生产与经营 |
6104渔业类 |
30 | 610401 | 淡水养殖 |
31 | 610402 | 海水养殖 |
32 | 610403 | 航海捕捞 |
62资源环境与安全大类 |
6201资源勘查类 |
33 | 620101 | 国土资源调查 |
34 | 620102 | 地质调查与找矿 |
35 | 620103 | 宝玉石加工与检测 |
6202地质类 |
36 | 620201 | 水文地质与工程地质勘查 |
37 | 620202 | 钻探技术 |
38 | 620203 | 掘进技术 |
39 | 620204 | 岩土工程勘察与施工 |
40 | 620205 | 地球物理勘探技术 |
41 | 620206 | 地质灾害调查与治理施工 |
6203测绘地理信息类 |
42 | 620301 | 工程测量技术 |
43 | 620302 | 地图绘制与地理信息系统 |
44 | 620303 | 地质与测量 |
45 | 620304 | 航空摄影测量 |
6204石油与天然气类 |
46 | 620401 | 油气储运 |
47 | 620402 | 石油地质录井与测井 |
48 | 620403 | 石油钻井 |
49 | 620404 | 油气开采 |
6205煤炭类 |
50 | 620501 | 采矿技术 |
51 | 620502 | 矿井建设技术 |
52 | 620503 | 矿井通风与安全 |
53 | 620504 | 矿山机电 |
54 | 620505 | 煤炭综合利用技术 |
6206金属与非金属矿类 |
55 | 620601 | 选矿技术 |
6207气象类 |
56 | 620701 | 气象服务 |
6208环境保护类 |
57 | 620801 | 环境监测技术 |
58 | 620802 | 环境治理技术 |
59 | 620803 | 生态环境保护 |
6209安全类 |
60 | 620901 | 安全技术与管理 |
61 | 620902 | 应急救援技术 |
62 | 620903 | 防灾减灾技术 |
63 | 620904 | 森林消防 |
63能源动力与材料大类 |
6301电力技术类 |
64 | 630101 | 发电厂及变电站运行与维护 |
65 | 630102 | 水电厂机电设备安装与运行 |
66 | 630103 | 电力系统自动化装置调试与维护 |
67 | 630104 | 输配电线路施工与运行 |
68 | 630105 | 供用电技术 |
6302热能与发电工程类 |
69 | 630201 | 火电厂热力设备安装 |
70 | 630202 | 火电厂热工仪表安装与检修 |
71 | 630203 | 火电厂热力设备运行与检修 |
72 | 630204 | 火电厂集控运行 |
73 | 630205 | 火电厂水处理及化学监督 |
6303新能源发电工程类 |
74 | 630301 | 光伏工程技术与应用 |
75 | 630302 | 风力发电设备运行与维护 |
76 | 630303 | 太阳能与沼气技术利用 |
6304黑色金属材料类 |
77 | 630401 | 钢铁冶炼技术 |
78 | 630402 | 钢铁装备运行与维护 |
6305有色金属材料类 |
79 | 630501 | 有色金属冶炼技术 |
80 | 630502 | 金属压力加工 |
6307建筑材料类 |
81 | 630701 | 建筑材料智能生产技术 |
82 | 630702 | 新型建筑材料生产技术 |
83 | 630703 | 建筑材料检测技术 |
84 | 630704 | 装配式建筑构件制作技术 |
64土木建筑大类 |
6401建筑设计类 |
85 | 640101 | 建筑表现 |
86 | 640102 | 建筑装饰技术 |
87 | 640103 | 古建筑修缮 |
88 | 640104 | 园林景观施工与维护 |
6402城乡规划与管理类 |
89 | 640201 | 城镇建设 |
6403土建施工类 |
90 | 640301 | 建筑工程施工 |
91 | 640302 | 装配式建筑施工 |
92 | 640303 | 建筑工程检测 |
6404建筑设备类 |
93 | 640401 | 建筑智能化设备安装与运维 |
94 | 640402 | 建筑水电设备安装与运维 |
95 | 640403 | 供热通风与空调施工运行 |
6405建设工程管理类 |
96 | 640501 | 建筑工程造价 |
97 | 640502 | 建设项目材料管理 |
6406市政工程类 |
98 | 640601 | 市政工程施工 |
99 | 640602 | 给排水工程施工与运行 |
100 | 640603 | 城市燃气智能输配与应用 |
6407房地产类 |
101 | 640701 | 房地产营销 |
102 | 640702 | 物业服务 |
65水利大类 |
6501水文水资源类 |
103 | 650101 | 水文与水资源勘测 |
6502水利工程与管理类 |
104 | 650201 | 水利工程运行与管理 |
105 | 650202 | 水利水电工程施工 |
106 | 650203 | 机电排灌工程技术 |
107 | 650204 | 现代灌溉技术 |
108 | 650205 | 农村饮水供水工程技术 |
6503水利水电设备类 |
109 | 650301 | 水泵站机电设备安装与运行 |
110 | 650302 | 水电站运行与管理 |
6504水土保持与水环境类 |
111 | 650401 | 水土保持技术 |
112 | 650402 | 水环境智能监测与保护 |
66装备制造大类 |
6601机械设计制造类 |
113 | 660101 | 机械制造技术 |
114 | 660102 | 机械加工技术 |
115 | 660103 | 数控技术应用 |
116 | 660104 | 金属热加工 |
117 | 660105 | 焊接技术应用 |
118 | 660106 | 金属表面处理技术应用 |
119 | 660107 | 增材制造技术应用 |
120 | 660108 | 模具制造技术 |
121 | 660109 | 工业产品质量检测技术 |
6602机电设备类 |
122 | 660201 | 智能设备运行与维护 |
123 | 660202 | 光电仪器制造与维修 |
124 | 660203 | 电机电器制造与维修 |
125 | 660204 | 新能源装备运行与维护 |
126 | 660205 | 制冷和空调设备运行与维护 |
127 | 660206 | 电梯安装与维修保养 |
6603自动化类 |
128 | 660301 | 机电技术应用 |
129 | 660302 | 电气设备运行与控制 |
130 | 660303 | 工业机器人技术应用 |
131 | 660304 | 工业自动化仪表及应用 |
132 | 660305 | 液压与气动技术应用 |
133 | 660306 | 智能化生产线安装与运维 |
134 | 660307 | 计量测试与应用技术 |
6605船舶与海洋工程装备类 |
135 | 660501 | 船体修造技术 |
136 | 660502 | 船舶机械装置安装与维修 |
137 | 660503 | 船舶电气装置安装与调试 |
138 | 660504 | 船舶内装 |
6606航空装备类 |
139 | 660601 | 无人机操控与维护 |
6607汽车制造类 |
140 | 660701 | 汽车制造与检测 |
141 | 660702 | 新能源汽车制造与检测 |
142 | 660703 | 汽车电子技术应用 |
143 | 660704 | 智能网联汽车技术 |
67生物与化工大类 |
6701生物技术类 |
144 | 670101 | 生物产品检验检测 |
145 | 670102 | 生物化工技术应用 |
6702化工技术类 |
146 | 670201 | 化学工艺 |
147 | 670202 | 石油炼制技术 |
148 | 670203 | 精细化工技术 |
149 | 670204 | 高分子材料加工工艺 |
150 | 670205 | 橡胶工艺 |
151 | 670206 | 林产化工技术 |
152 | 670207 | 分析检验技术 |
153 | 670208 | 化工机械与设备 |
154 | 670209 | 化工仪表及自动化 |
155 | 670210 | 火炸药技术 |
156 | 670211 | 烟花爆竹生产与管理 |
68轻工纺织大类 |
6801轻化工类 |
157 | 680101 | 化妆品制造技术 |
158 | 680102 | 现代造纸工艺 |
159 | 680103 | 家具设计与制作 |
160 | 680104 | 塑料成型 |
161 | 680105 | 皮革工艺 |
162 | 680106 | 钟表维修 |
6802包装类 |
163 | 680201 | 包装设计与制作 |
6803印刷类 |
164 | 680301 | 印刷媒体技术 |
6804纺织服装类 |
165 | 680401 | 纺织技术与服务 |
166 | 680402 | 服装设计与工艺 |
167 | 680403 | 丝绸工艺 |
168 | 680404 | 针织工艺 |
169 | 680405 | 数字化染整工艺 |
170 | 680406 | 服装制作与生产管理 |
69食品药品与粮食大类 |
6901食品类 |
171 | 690101 | 食品加工工艺 |
172 | 690102 | 酿酒工艺与技术 |
173 | 690103 | 民族食品加工技术 |
174 | 690104 | 食品安全与检测技术 |
6902药品与医疗器械类 |
175 | 690201 | 制药技术应用 |
176 | 690202 | 生物制药工艺 |
177 | 690203 | 生物药物检验 |
178 | 690204 | 药品食品检验 |
179 | 690205 | 制药设备维修 |
180 | 690206 | 医疗设备安装与维护 |
181 | 690207 | 医疗器械维修与营销 |
6903粮食类 |
182 | 690301 | 粮油和饲料加工技术 |
183 | 690302 | 粮油储运与检验技术 |
70交通运输大类 |
7001铁道运输类 |
184 | 700101 | 铁道工程施工与维护 |
185 | 700102 | 电力机车运用与检修 |
186 | 700103 | 内燃机车运用与检修 |
187 | 700104 | 铁道车辆运用与检修 |
188 | 700105 | 电气化铁道供电 |
189 | 700106 | 铁道信号施工与维护 |
190 | 700107 | 铁道运输服务 |
191 | 700108 | 高速铁路乘务 |
192 | 700109 | 铁道桥梁隧道施工与维护 |
7002道路运输类 |
193 | 700201 | 道路与桥梁工程施工 |
194 | 700202 | 公路养护与管理 |
195 | 700203 | 交通运营服务 |
196 | 700204 | 交通工程机械运用与维修 |
197 | 700205 | 汽车服务与营销 |
198 | 700206 | 汽车运用与维修 |
199 | 700207 | 汽车车身修复 |
200 | 700208 | 汽车美容与装潢 |
201 | 700209 | 新能源汽车运用与维修 |
202 | 700210 | 智能交通技术应用 |
7003水上运输类 |
203 | 700301 | 船舶驾驶 |
204 | 700302 | 船舶机工与水手 |
205 | 700303 | 轮机维护与管理 |
206 | 700304 | 邮轮乘务 |
207 | 700305 | 水路运输服务 |
208 | 700306 | 港口机械运用与维修 |
209 | 700307 | 外轮理货 |
210 | 700308 | 工程潜水 |
7004航空运输类 |
211 | 700401 | 民航运输服务 |
212 | 700402 | 航空服务 |
213 | 700403 | 飞机设备维修 |
214 | 700404 | 机场场务技术与管理 |
7006城市轨道交通类 |
215 | 700601 | 城市轨道交通车辆运用与检修 |
216 | 700602 | 城市轨道交通信号维护 |
217 | 700603 | 城市轨道交通供电 |
218 | 700604 | 城市轨道交通运营服务 |
7007邮政类 |
219 | 700701 | 邮政快递运营 |
220 | 700702 | 邮政快递安全技术 |
221 | 700703 | 邮政通信服务 |
71电子与信息大类 |
7101电子信息类 |
222 | 710101 | 电子信息技术 |
223 | 710102 | 物联网技术应用 |
224 | 710103 | 电子技术应用 |
225 | 710104 | 电子材料与元器件制造 |
226 | 710105 | 电子电器应用与维修 |
227 | 710106 | 服务机器人装配与维护 |
7102计算机类 |
228 | 710201 | 计算机应用 |
229 | 710202 | 计算机网络技术 |
230 | 710203 | 软件与信息服务 |
231 | 710204 | 数字媒体技术应用 |
232 | 710205 | 大数据技术应用 |
233 | 710206 | 移动应用技术与服务 |
234 | 710207 | 网络信息安全 |
235 | 710208 | 网络安防系统安装与维护 |
236 | 710209 | 网站建设与管理 |
237 | 710210 | 计算机平面设计 |
238 | 710211 | 计算机与数码设备维修 |
239 | 710212 | 人工智能技术与应用 |
7103通信类 |
240 | 710301 | 现代通信技术应用 |
241 | 710302 | 通信系统工程安装与维护 |
242 | 710303 | 通信运营服务 |
7104集成电路类 |
243 | 710401 | 微电子技术与器件制造 |
72医药卫生大类 |
7202护理类 |
244 | 720201 | 护理 |
7203药学类 |
245 | 720301 | 药剂 |
7204中医药类 |
246 | 720401 | 中医 |
247 | 720402 | 中医护理 |
248 | 720403 | 中药 |
249 | 720404 | 藏医医疗与藏药 |
250 | 720405 | 维医医疗与维药 |
251 | 720406 | 蒙医医疗与蒙药 |
252 | 720407 | 中药制药 |
253 | 720408 | 中医康复技术 |
254 | 720409 | 中医养生保健 |
255 | 720410 | 哈医医疗与哈药 |
7205医学技术类 |
256 | 720501 | 医学检验技术 |
257 | 720502 | 医学影像技术 |
258 | 720503 | 医学生物技术 |
259 | 720504 | 口腔修复工艺 |
7206康复治疗类 |
260 | 720601 | 康复技术 |
261 | 720602 | 康复辅助器具技术及应用 |
7207公共卫生与卫生管理类 |
262 | 720701 | 卫生信息管理 |
7208健康管理与促进类 |
263 | 720801 | 营养与保健 |
264 | 720802 | 生殖健康管理 |
265 | 720803 | 婴幼儿托育 |
7209眼视光类 |
266 | 720901 | 眼视光与配镜 |
73财经商贸大类 |
7301财政税务类 |
267 | 730101 | 纳税事务 |
7302金融类 |
268 | 730201 | 金融事务 |
7303财务会计类 |
269 | 730301 | 会计事务 |
7304统计类 |
270 | 730401 | 统计事务 |
7305经济贸易类 |
271 | 730501 | 国际商务 |
272 | 730502 | 服务外包 |
7306工商管理类 |
273 | 730601 | 连锁经营与管理 |
274 | 730602 | 市场营销 |
275 | 730603 | 客户信息服务 |
7307电子商务类 |
276 | 730701 | 电子商务 |
277 | 730702 | 跨境电子商务 |
278 | 730703 | 移动商务 |
279 | 730704 | 网络营销 |
280 | 730705 | 直播电商服务 |
7308物流类 |
281 | 730801 | 物流服务与管理 |
282 | 730802 | 冷链物流服务与管理 |
283 | 730803 | 国际货运代理 |
284 | 730804 | 物流设施运行与维护 |
74旅游大类 |
7401旅游类 |
285 | 740101 | 旅游服务与管理 |
286 | 740102 | 导游服务 |
287 | 740103 | 康养休闲旅游服务 |
288 | 740104 | 高星级饭店运营与管理 |
289 | 740105 | 茶艺与茶营销 |
290 | 740106 | 会展服务与管理 |
7402餐饮类 |
291 | 740201 | 中餐烹饪 |
292 | 740202 | 西餐烹饪 |
293 | 740203 | 中西面点 |
75文化艺术大类 |
7501艺术设计类 |
294 | 750101 | 艺术设计与制作 |
295 | 750102 | 界面设计与制作 |
296 | 750103 | 数字影像技术 |
297 | 750104 | 皮革制品设计与制作 |
298 | 750105 | 服装陈列与展示设计 |
299 | 750106 | 工艺美术 |
300 | 750107 | 绘画 |
301 | 750108 | 首饰设计与制作 |
302 | 750109 | 动漫与游戏设计 |
303 | 750110 | 美发与形象设计 |
304 | 750111 | 美容美体艺术 |
305 | 750112 | 工艺品设计与制作 |
7502表演艺术类 |
306 | 750201 | 音乐表演 |
307 | 750202 | 舞蹈表演 |
308 | 750203 | 戏曲表演 |
309 | 750204 | 戏剧表演 |
310 | 750205 | 曲艺表演 |
311 | 750206 | 服装表演 |
312 | 750207 | 杂技与魔术表演 |
313 | 750208 | 木偶与皮影表演及制作 |
314 | 750209 | 戏曲音乐 |
315 | 750210 | 舞台艺术设计与制作 |
316 | 750211 | 数字音乐制作 |
317 | 750212 | 乐器维修与制作 |
7503民族文化艺术类 |
318 | 750301 | 民族音乐与舞蹈 |
319 | 750302 | 民族美术 |
320 | 750303 | 民族服装与饰品 |
321 | 750304 | 民族纺染织绣技艺 |
322 | 750305 | 民间传统工艺 |
323 | 750306 | 民族工艺品设计与制作 |
7504文化服务类 |
324 | 750401 | 社会文化艺术 |
325 | 750402 | 文物保护技术 |
326 | 750403 | 图书档案数字化管理 |
76新闻传播大类 |
7601新闻出版类 |
327 | 760101 | 出版商务 |
7602广播影视类 |
328 | 760201 | 播音与主持 |
329 | 760202 | 广播影视节目制作 |
330 | 760203 | 影像与影视技术 |
331 | 760204 | 动漫与游戏制作 |
77教育与体育大类 |
7701教育类 |
332 | 770101 | 幼儿保育 |
7702语言类 |
333 | 770201 | 商务英语 |
334 | 770202 | 商务日语 |
335 | 770203 | 商务德语 |
336 | 770204 | 商务韩语 |
337 | 770205 | 商务俄语 |
338 | 770206 | 商务法语 |
339 | 770207 | 商务泰语 |
340 | 770208 | 商务阿拉伯语 |
341 | 770209 | 旅游外语 |
7703体育类 |
342 | 770301 | 体育设施管理与经营 |
343 | 770302 | 休闲体育服务与管理 |
344 | 770303 | 运动训练 |
78公安与司法大类 |
7804法律实务类 |
345 | 780401 | 法律事务 |
7807安全防范类 |
346 | 780701 | 安全保卫服务 |
79公共管理与服务大类 |
7901公共事业类 |
347 | 790101 | 社会工作事务 |
348 | 790102 | 社区公共事务管理 |
349 | 790103 | 社会福利事业管理 |
7902公共管理类 |
350 | 790201 | 民政服务 |
351 | 790202 | 人力资源管理事务 |
352 | 790203 | 社会保障事务 |
353 | 790204 | 工商行政管理事务 |
354 | 790205 | 产品质量监督检验 |
7903公共服务类 |
355 | 790301 | 现代家政服务与管理 |
356 | 790302 | 智慧健康养老服务 |
357 | 790303 | 老年人服务与管理 |
358 | 790304 | 殡葬服务与管理 |
359 | 790305 | 母婴照护 |
7904文秘类 |
360 | 790401 | 文秘 |
361 | 790402 | 行政事务助理 |
362 | 790403 | 商务助理 |
附件3
广东省中小学教师资格考试面试网上报名流程
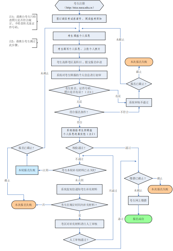
第一步:注册。符合条件的面试考生登录“中国教育考试网”(http://ntce.neea.edu.cn,以下简称“网报系统”)进行注册。如考生已成功报名参加2025年上半年笔试,则本次面试无须注册,可直接登录。
第二步:填报个人信息,上传个人照片。详细照片要求见附件4第17点。
第三步:考试报名。根据页面提示操作。具体考试地点以考生下载的准考证上的地址为准。
第四步:信息初审。系统对考生提交的个人信息进行审核,如符合报名条件,则进入下一步,否则本轮报名审核不通过。因个人信息填报错误而导致审核未通过的考生,可及时修正个人信息,重新选择报考课程,在规定时间内按要求再次提交报名申请。
第五步:信息核验。对初审通过的考生,系统进一步核验个人信息真实性。内地考生核验未通过的,须在规定时间内登录广东省中小学教师资格考试(面试)上传材料平台(https://www.eeagd.edu.cn/jszgsh),上传相应户籍或居住证材料。以在校生身份报名的,需上传在校证明材料。港澳台考生无须等待核验结果,在规定时间内直接登录上述平台,上传指定的港澳台有效证件。
第六步:查看审核结果。考生提交报名信息后(初审通过但核验未通过的考生上传材料后),等待考区教育考试机构审核。考生可自行登录网报系统查验审核状态,各考区不另行通知。
第七步:缴费。网上审核通过的考生,在网上缴费截止日期前,可再次登录网报系统,按照系统提示在线支付考试费。缴费后考生可在网报系统中查询报名是否成功。未经审核或审核不通过的考生,不能网上支付考试费。审核通过、逾期未在网上缴纳考试费的考生,视为自愿放弃报考,当次报考信息自动注销。缴费成功后,考生报名成功,无论是否实际到考,考试费不予退还。
第八步:打印准考证。成功报名的考生可于5月12日10:00起登录网报系统,根据提示下载pdf准考证文件。下载后,仔细核对个人信息,并直接打印成准考证。确有困难无法打印者,可到所属考区教育考试机构申请免费打印领取准考证。
中小学教师资格考试面试报名流程图

附件4
广东省中小学教师资格考试面试考生网上报名注意事项
1. 考生报考前,务必登录拟报地市及考区的官网或官微,关注相关公告,了解拟报考区的具体报名要求,并按照执行。
2. 考生必须本人通过“中国教育考试网” (http://ntce.neea.edu.cn,以下简称“网报系统”)注册并进行网上报名。注册时须核验考生手机号码,如考生核验手机号码过程中接收不到系统自动发送的验证码,可以拨打报名网站上的短信服务热线寻求帮助。每个手机号码只能注册一次,请勿重复注册。
3. 如考生已报名参加当次笔试,则本次面试无须注册,可直接登录。其余考生须重新注册。
4. 考生在参加中小学教师资格考试期间,切勿更换手机号码,并关闭短信过滤功能。如考生忘记网报登录密码,可通过网上报名系统提示操作,将新的密码通过短信发送到考生报名时所填手机号码。
5. 如考生报名时提交的个人信息不符合报名条件,则本轮报名流程结束,系统显示为审核不通过,考生可在报名截止时间前再次提交报名申请。如考生报名时提交的个人信息符合报名条件,但系统进一步检验个人信息真实性未通过,将发送短信通知考生上传相关材料,以便教育考试机构进行人工审核。注意:上传材料平台(https://www.eeagd.edu.cn/jszgsh,以下简称“上传平台”)将显示考生本人填报的报名信息,过程完全免费,不涉及任何银行交易。
6. 考生报名填写个人信息,必须与身份证保持一致,使用简体字输入,不可使用繁体字、汉语拼音或其他文字。
7. 凭广东省内居住证报名的考生,“居住证编号”一栏填写身份证号码。
8. 考生报名时必须填写标准学校名称(报名界面可查询),属于分校或者校区且与校本部不在同一地市的,在标准学校名称后以全角中文括号加以注明,例如“中山大学(深圳校区)”,不可填写简称或不规范名称,以免因学校名称不符而被审核不通过。
9. 考生须对所填报的个人信息和报考信息准确性负责,报考信息一经审核确认,不得更改。禁止委托培训机构或学校集体替代考生报名,如因违反相关规定而造成信息有误或无法报考,责任由考生本人承担。
10. 考生应自行对照报考条件,如实填写个人情况并选择报考类别,保证本人的报名信息真实有效且具有报名资格。不符合报名条件而参加中小学教师资格考试者,后果自负(在后期申请认定教师资格时考试成绩无效)。
11. 考生可自行登录网报系统查验审核状态,各考区不另行通知。因个人信息填报错误而导致审核未通过的考生,可及时修正个人信息,重新选择报考课程,在规定时间内按要求再次提交报名申请。
12. 内地考生务必根据实际情况选择户籍所在地市或居住证申领地市报考,在校生可选择学校所在地市报考。港澳台考生可根据实际情况选择考区。广州市报考中职专业课教师和中职实习指导教师的考生须选择“广州中职专业课考区”为报考考区。广州市报考高中、中职、初中日语、俄语教师资格的考生须选择“广州(南沙)考区”为报考考区。
13. 考生如实提交报名信息并正确选择考区后,须保持注册登记的手机畅通,暂时关闭短信过滤功能。如接到省教育考试院发出的上传材料通知短信,请根据提示于4月25日17:00前登录上传平台(https://www.eeagd.edu.cn/jszgsh),上传相应户籍或居住证材料(在校生上传在校证明)。如未接到短信且本人报名信息至4月25日12:00仍处于“待审核”状态,请于4月25日17:00前直接登录上传平台,上传上述材料,并等待审核结果。
14. 港澳台考生提交报名信息后,无须等待短信通知,自行于4月25日17:00前登录上传平台,上传相应港澳台有效证件,上传的有效证件须与报名登记的证件一致。
15. 考生通过上传平台上传的材料必须与报名信息一致,如材料不符或信息不实,本次报名审核将不予通过。
16. 考生通过上传平台上传的材料为图片格式,请务必注意拍摄清晰并正确上传,如上传3次仍无法成功核验,则本轮报名审核不予通过。考生可对照有关要求完善材料,在报名时间内再次提交报名申请。
17. 考生网上报名上传照片要求:
(1)本人近6个月以内的免冠正面彩色证件照,白色背景为佳;
(2)电子照片格式及大小:JPG/JPEG格式,照片文件不大于200K,高不多于600像素,宽不多于400像素,压缩品质系数不低于60;
(3)照片显示考生头部和肩的上部,不允许戴帽子、头巾、发带、墨镜,头发不得遮挡眉毛、眼睛和耳朵,不得对人像特征(如伤疤、痣、发型等)进行技术处理;人像在图像矩形框内水平居中,左右对称,头顶发际距上边沿50至110像素,眼睛所在位置距上边沿200至300像素,脸部宽度180至300像素;
(4)因报名时需对上传相片进行拖曳裁剪,请保证拖曳裁剪后的相片符合上述要求;
(5)照片不可过度修饰,以免影响报名审核及考试入场等环节的人脸识别效果。
附件5
广东省中小学教师资格考试面试联系方式
考区名称 | 网站名称 | 微信公众号 | 咨询电话 |
广东省 | 广东省教育考试院 | 广东省教育考试院 | 020-62833628 |
广州(荔湾)考区 | 广州市荔湾区人民政府网 | 广州荔湾教育 | 020-81199452 |
广州(越秀)考区 | 广州市越秀区人民政府官网 | 无 | 020-87652866 |
广州(海珠)考区 | 广州市海珠区人民政府官网 | 广州海珠教育 | 020-89617235 |
广州(天河)考区 | 广州市天河区人民政府门户网站 | 天河教师服务中心 | 020-87583971 |
广州(白云)考区 | 广州市白云区人民政府网 | 白云区教师资格 | 020-31529665 |
广州(黄埔)考区 | 广州市黄埔区人民政府网 | 无 | 020-61877385 |
广州(番禺)考区 | 广州市番禺区人民政府门户网站 | 广州番禺教育 | 020-84641609 |
广州(花都)考区 | 广州市花都区人民政府官网 | 无 | 020-36898895 |
广州(南沙)考区 | 广州市南沙区人民政府门户网站 | 无 | 020-84984824 |
广州(从化)考区 | 广州市从化区人民政府网 | 无 | 020-37511283 |
广州(增城)考区 | 广州市增城区人民政府官网 | 增城教育之窗 | 020-82628689 |
深圳考区 | 深圳市教育局门户网站 | 无 | 0755-83538450、 23999704、82572074 |
珠海考区 | 珠海市教育局门户网站 | 珠海特区教育 | 0756-2121313 07562121752 |
汕头考区 | 汕头市教育局官网 | 汕头市教育局 | 0754-88863455 |
佛山考区 | 佛山市教育局官网 | 佛山教育 | 0757-83282442 |
佛山(顺德)考区 | 佛山市顺德区教育局官网 | 无 | 0757-22616493、0757-22223260 |
韶关考区 | 韶关市教育局 | 韶关教育信息 | 0751-8912116 |
湛江考区 | 湛江市教育局官网 | 湛江市教育局公众号、 湛江市教师发展中心公众号 | 0759-2201175 |
肇庆考区 | 肇庆市教育局政府信息公开平台 | 肇庆教育号 | 0758-2829904 |
江门考区 | 江门市教育局政务网 | 江门教育 | 0750-3503934 |
茂名考区 | 茂名市教育局 | 茂名教育 | 0668-2278744 |
惠州考区 | 惠州市教育局 | 惠州教育 | 0752-2261072 |
梅州考区 | 梅州市教育局 | 梅州市教育局 | 0753-2180858 0753-2180826 |
汕尾考区 | 汕尾市教育局 | 汕尾市教育局 | 0660-3390696 |
河源考区 | 河源市人民政府网 | 河源教育发布 | 0762-3389677 0762-3389971 |
阳江考区 | 阳江市人民政府网 | 阳江教育公众号 | 0662-3333920 |
清远考区 | “清远招考”微信公众号 | 清远招考 | 0763—3930670(考点) 0763—3363863(考区) |
东莞考区 | 东莞市教育局官网 | 东莞慧教育 | 0769-23126189 0769-23126082 |
中山考区 | 中山市教师发展中心官网 | 1.中山市教育和体育局 2.中山市教师发展中心 | 0760-8998738 |
潮州考区 | 潮州市人民政府网 | 潮州教育 | 0768-2805016 |
揭阳考区 | 揭阳市教育局 | 揭阳教育 | 0663-8724409 |
云浮考区 | 云浮市教育局 | 云浮教育 | 0766-8830608 |
广州中职专业课考区 | 广州市教育局官网 | 广州市教育评估中心 | 020-83494295 |