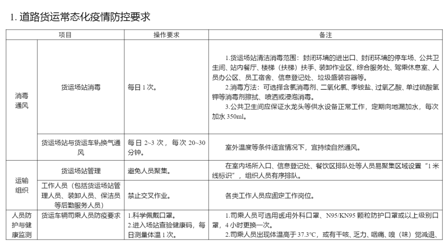
为深入贯彻习近平总书记重要指示精神,认真落实国务院联防联控机制工作部署,进一步做好道路货运领域疫情防控工作,近日,交通运输部修订印发《道路货运车辆、从业人员及场站新冠肺炎疫情防控工作指南(第五版)》,进一步压实企业疫情防控主体责任,督促道路货运经营者和场站运营单位落实落细各项疫情防控措施,筑牢疫情防控防线,切实保障从业人员身体健康,严格防范新冠肺炎疫情通过道路货运渠道传播。
此次修订根据《新型冠状病毒肺炎防控方案(第九版)》风险区划分原则,对货运车辆、从业人员及场站防疫要求,重新按照常态化和出现本土疫情两级进行划分;调整了从业人员的核酸检测频次和体温测量的要求;明确了货运场站的消毒范围和具体消毒方法;细化了从业人员佩戴口罩、手套等防疫用品和健康监测的要求;增加了货运场站制定应急预案和开展应急演练的要求;增加了中高风险地区重点物资运输保障的有关要求。
道路货运车辆、从业人员及场站新冠肺炎疫情防控工作指南(第五版)





江门市政府门户网站

粤公网安备 44070302000670

